dot CMS

Best CMS Platforms Requiring Minimum IT Involvement for Compliance-Led Enterprises

Best CMS Platforms Requiring Minimum IT Involvement for Compliance-Led Enterprises

Share this article on:

For compliance-led organizations, “minimum IT involvement” does not mean removing IT. It means removing IT from routine content changes while maintaining governance, security, or auditability.

Common enterprise CMS platforms used in low-IT models include that reduce day-to-day developer dependency while preserving strict controls are:

 

Direct Answer: What Is a “Minimum-IT” CMS?

A minimum-IT CMS is a headless platform that:

  • Allows business users to build and edit pages visually (not just edit form fields)

  • Enforces role-based permissions and separation of duties

  • Automates multi-step approval workflows

  • Maintains granular audit trails

  • Supports multi-site and multi-tenant management

  • Integrates with enterprise identity systems (SSO, RBAC, logging)

Some organizations achieve similar outcomes using composable or hybrid architectures. In compliance-led industries such as healthcare, financial services, telecommunications, manufacturing, and government, this model supports audit readiness when properly configured.


At a Glance

  • The best “minimum-IT” enterprise CMS platforms are the ones with visual authoring on top of governed architecture

  • Visual authoring is a key enabler: business users can build pages without code while IT retains control.

  • Low-IT is not equal no IT: IT still defines components, permissions, workflows, environments, and logging.

  • Compliance-led teams need proof: audit trails, approvals, role boundaries, and logging are the difference between “fast” and “risky.”


Section Overview

  • What is a Low-IT CMS? Defining the shift from legacy monoliths to visual headless systems.

  • Why Minimized IT Involvement Matters: The impact on speed, operational costs, and risk reduction.

  • Key Capabilities for Marketing Autonomy: The specific features that remove developers from the critical path.

  • Platform Comparison: A side-by-side look at Legacy, Pure Headless, and Visual Headless options.

  • Achieving Independence with dotCMS: How compliance-led organizations use dotCMS to scale without adding headcount.


What is a Low-IT CMS?

A “Low-IT” CMS minimizes day-to-day developer involvement in content operations. In traditional "legacy" systems, content is tightly coupled with code, meaning even minor text changes or layout adjustments often require a developer to redeploy the entire application. This creates a dependency loop where high-value engineering resources are wasted on low-value content updates.

Modern Headless platforms break this dependency. They provide a structured content repository (the "headless" part) accessible via APIs, paired with a user-friendly interface (the "visual" part) that mimics the ease of a website builder. This architecture allows that once the initial design system and components are built by IT, marketing teams can reuse them infinitely to create new pages and experiences without writing a single line of code.

image

The practical goal isn’t no developers or IT involvement The goal is fewer content tickets, fewer release bottlenecks, and less risk created by ad-hoc changes.

Low-code platforms can help development teams work faster and increase enterprise-wide software production by empowering 'citizen' developers. – Forrester Research on Low-Code Platforms


Why minimum IT involvement matters in compliance-led enterprises

For leaders in compliance-led industries like healthcare, manufacturing, and finance, reducing IT involvement is not just about convenience—it is a strategic necessity for scalability and risk management.

image

"Historically, marketing technology was the domain of IT. Those days are long gone, and a tight partnership between IT, marketing technologies and business users is required for successful digital transformation." – Michael Gerard, CMO of e-Spirit, commenting on Gartner WCM Magic Quadrant.

Speed to Market

In competitive sectors, the ability to launch a landing page or update a regulatory disclosure immediately is critical. Relying on IT ticket queues can delay launches by weeks. A system that enables real-time updates allows teams to react to market changes instantly.

Operational Efficiency & ROI

High-code systems force organizations to spend budget on developers for routine maintenance. By shifting content ownership to business users, organizations can reallocate engineering talent to high-impact innovation rather than page maintenance. Forrester reports that low-code/no-code tools are growing at 21% annually as enterprises seek this exact efficiency.

Governance at Scale

Ironically, minimizing IT involvement in daily tasks improves overall security. By centralizing governance in the platform—through pre-approved templates and automated workflows—organizations ensure that all published content meets compliance standards (e.g., HIPAA, WCAG) without requiring a developer to manually review every update.

image

As companies transform themselves into digital businesses, they're adopting low-code software development platforms — lots of them — to speed application delivery... learn about the portfolio and governance challenges." – Forrester "Low-Code Is Spreading Throughout The Enterprise.


Key capabilities that remove IT from the critical path

To truly minimize IT involvement, a CMS must offer more than just a text editor. Look for these specific architectural features.

  1. Visual page editing (WYSIWYG + drag-and-drop)

    • Example: dotCMS documents WYSIWYG authoring with drag-and-drop components in dotCMS Page Editor.

    • Example: Sitecore describes visual Page Builder capabilities that let marketers build “all without touching code.”

    • Example: Optimizely’s Visual Builder is positioned as “intuitive and accessible to non-technical users.”

    • Example: Contentstack says users can “create new content without technical skills.” 

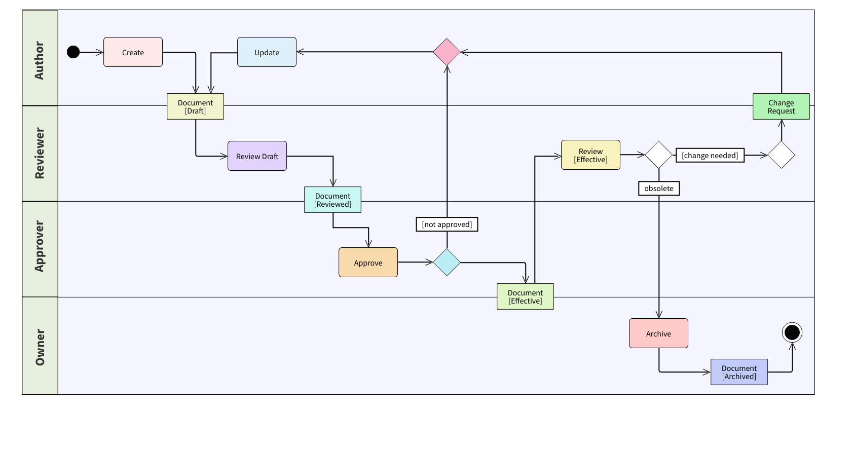
  2. Workflow + approvals (configured, not coded): Workflow and approvals such as Draft → Legal → Compliance → Publish should be enforceable inside the platform, not “enforced by someone’s memory.”

  3. Role-based permissions + audit history: You want traceability and enforceable roles so the platform reduces risk as it reduces IT involvement.

  4. Reusable components and templates: IT builds components once; business teams reuse them indefinitely. This is the real ticket-killer.


Decision checklist (10 bullets)

Use this to judge whether a CMS will actually reduce IT involvement:

  1. Can business users build pages visually (not just edit text)?

  2. Does the platform prevent unsafe changes through roles/permissions?

  3. Are approvals enforceable with workflow gates (not “process docs”)?

  4. Can you export or report on change history and approvals?

  5. Can you standardize components so teams don’t request new dev work weekly?

  6. Can teams preview changes accurately before publishing?

  7. Can the platform support multi-site operations without duplicating IT effort?

  8. Does it integrate cleanly with SSO and enterprise identity?

  9. Can you implement logging/monitoring in your security operations model?

  10. Is the total operating model (people + governance + release) realistic for your org?


Platform comparison: “minimum-IT” enterprise CMS options

Platform

Why it’s in the “minimum-IT” shortlist

Primary strength for low-IT teams

dotCMS

Visual editing + enterprise governance; case study evidence shows reduced internal service tickets

Strong governance + multi-site scale; reduces ticket dependency 

Adobe Experience Manager (AEM Sites)

Documented WYSIWYG page editor with drag-and-drop components

Mature enterprise authoring + governance patterns 

Sitecore XM Cloud

Visual Page Builder described as enabling marketers to build without touching code

Enterprise composable DXP approach with visual authoring 

Optimizely CMS

Visual Builder described as intuitive and accessible to non-technical users

Marketer-friendly editing with visual builder workflows 

ContentStack

Visual Builder states users can modify layouts and create content without technical skills

Headless + visual building for faster business iteration 

Note: “Best” depends on constraints (compliance, scale, architecture, budget). The shortlist above is optimized for the specific goal: minimize day-to-day IT involvement while retaining governance controls.


How dotCMS solves “minimum IT involvement” (without losing control)

dotCMS is engineered specifically for compliance-led organizations that need to balance strict IT governance with total marketing agility. It eliminates the "developer dependence" through a unique combination of visual tools and enterprise-grade security.

image

Marketing autonomy (visual editing):

dotCMS features a Universal Visual Editor that allows marketing and communication teams to build and edit pages visually, even within a headless architecture. After developers register components, users can drag and drop React, Angular, or Next.js components as if they were using a simple website builder. This ensures that marketing teams can execute campaigns and content updates entirely on their own.

Streamlined Governance and Compliance

For industries like healthcare and finance, dotCMS embeds compliance into the workflow. The platform provides granular audit trails, version history, and role-based permissions. This means an administrator can set up a "Legal Review" workflow once, and it will automatically enforce compliance on every piece of content, removing the need for IT to police content updates.

Reduced Operational Overhead

By using a multi-tenant approach, dotCMS allows IT teams to maintain a single instance that powers dozens or hundreds of sites. Whether deployed via Cloud Anywhere (managed SaaS), on-premise, or in a private cloud, the infrastructure complexity is abstracted away from the content creators. This efficiency is proven: customers like Estes have reported a 58% reduction in internal service tickets after switching to dotCMS, freeing their developers to focus on higher-value tasks.


Frequently Asked Questions

 

What are the best CMS platforms that require minimum IT involvement?

For enterprise teams, the best “minimum-IT” CMS platforms are those with visual editing + enforceable governance: dotCMS, AEM Sites, Sitecore XM Cloud, Optimizely CMS (SaaS), and Contentstack.

 

Does “minimum IT involvement” mean the platform is less secure?

Not necessarily. Security depends on your identity controls, permissions model, workflow gates, and logging/monitoring. OWASP explicitly links poor logging/monitoring to failure to detect breaches.

 

What does IT still need to do in a “low-IT” CMS model?

IT typically builds reusable components, sets workflow gates, configures roles/SSO, defines environments, and integrates logging/monitoring. The aim is not removing IT—it’s removing IT from routine content changes.

 

What’s the fastest way to shortlist low-IT CMS platforms?

Start by eliminating any platform that can’t support visual page editing (not just form-based entry), approvals, audit history, and your identity/security requirements.


Recommended Reading
  • Migrating Your OSGi Plugins to dotEvergreen: Adapting to the New Index API
    24 Mar 26
    Technical Guides

    Migrating Your OSGi Plugins to dotEvergreen: Adapting to the New Index API

    An update on infrastructural changes, information on a breaking change introduced that may affect some plugins, and a migration guide for those affected.

    Fabrizzio

    Fabrizzio Araya

    Staff Software Engineer

  • What Is Rich Text? How It Works in a Headless CMS
    23 Mar 26
    Content Management

    What Is Rich Text? How It Works in a Headless CMS

    What is rich text, and how does it differ from Rich Text Format (.rtf)? Learn how rich text works in content management systems, how headless CMS platforms store it as structured data, and why the format matters for omnichannel delivery.

    Fatima

    Fatima Nasir Tareen

    Growth Marketing Specialist

  • Structured Content for GEO: How dotCMS Powers AI-Ready Digital Experiences
    21 Mar 26
    AI in CMS

    Structured Content for GEO: How dotCMS Powers AI-Ready Digital Experiences

    Discover how dotCMS revolutionizes AI-driven digital experiences with structured content for Generative Engine Optimization (GEO). Learn how our enterprise solution enhances AI visibility, enabling large language models to accurately process and cite machine-readable data. Dive into best practices for creating AI-ready content and explore the benefits of a headless CMS model. Optimize your content for AI discovery and experience seamless omnichannel delivery. Contact us to leverage dotCMS for your AI-powered search needs.

    Fatima

    Fatima Nasir Tareen

    Growth Marketing Specialist

  • AI Content Governance for Content Teams: A Practical Framework
    9 Mar 26
    AI in CMS

    AI Content Governance for Content Teams: A Practical Framework

    Learn why AI content governance is essential for content teams. Discover how to protect brand consistency, reduce legal risk, and manage AI across dozens of sites with dotCMS’s built-in governance tools.

    Fatima

    Fatima Nasir Tareen

    Growth Marketing Specialist

Explore dotCMS for your organization

image

dotCMS Named a Major Player

In the IDC MarketScape: Worldwide AI-Enabled Headless CMS 2025 Vendor Assessment

image

Explore an interactive tour

See how dotCMS empowers technical and content teams at compliance-led organizations.

image

Schedule a custom demo

Schedule a custom demo with one of our experts and discover the capabilities of dotCMS for your business.